FrontPage

2011/06/27からのアクセス回数 5841

ここで紹介したSageワークシートは、以下のURLからダウンロードできます。

http://www15191ue.sakura.ne.jp:8000/home/pub/9/

また、Sageのサーバを公開しているサイト(http://www.sagenb.org/, http://www15191ue.sakura.ne.jp:8000/)にユーザIDを作成することで、ダウンロードしたワークシートを アップロードし、実行したり、変更していろいろ動きを試すことができます。

Rとの連携

Rはフリーの統計解析ソフトで、Sageのパッケージに付属しており、SageからRのコマンドを実行するための インターフェースも用意されています。

Rの特徴に以下のものがあげられます。

SageからRのグラフ機能を使った例として、"R in action" で紹介されているグラフをSageで表示したSageのワークシート を ここ にアップしてありますので、 参考にしてください。

ここでは、SageからRのコマンドを使用する場合の注意点とRインタフェースの使用方法に説明します。

Rのユーティリティ関数

SageからRのコマンドを使いやすくするために、以下のユーティリティ関数を用意、RUtil.sageに納めました。

attach関数を使ってRUtil.sageを読み込みます。

sageへの入力:

# Rのユーティリティ関数を読み込む
attach(DATA+'RUtil.sage')

sageへの入力:

# ユーティリティ関数は以下のコマンドで内容を確認できます(#を外して実行してください)
# printFile("RUtil.sage")

Rインターフェース

Rとのインタフェースとして、r関数が提供されています。 r関数では、Rのコマンドを文字列で与えます。Rのコマンド内でダブルクォートを使っている場合には、シングルクォートでくくり、 Rのコマンド内でシングルクォートを使っている場合には、ダブルクォートを使って指定します。

r('Rのコマンド')

RのコマンドにSageの変数の文字列を代入する場合には、以下のように%を使ってセットします。

r('Rのコマンド1%s, Rのコマンド2%s' % (変数1, 変数2))

上記の例では、1番目の%sが変数1に、2番目の%sが変数2の値に置き換わります。

r関数の例として、Rで計算させた2のsqrtの結果を出力します。Rの出力では最初に[1]のように番号が付いて 表示されます。

sageへの入力:

# Rインターフェース
r('sqrt(2)')
[1] 1.414214

複数行のコマンド

関数定義やRの制御コマンド(ループやif文等)を含む複数行のRコマンドをSageから実行する場合には、 ファイルにまとめてワークシートにアップロードして使います。

例でとしてmystats.txtに以下のように自乗を計算するx2関数を書いておきます。

sageへの入力:

# Rの関数や複数行にわたる制御文は、テキストファイルにまとめて
printFile("mystats.txt")
x2<- function(x) {
                  return (x^x)
         }

Rコマンドファイルの実行

ファイルに定義されたRのコマンドを読み込み評価するには、Rのsourceコマンドを使用します。

以下の例では、mystats.txtに書かれたx2の関数定義を実行し、リストlの各要素に関数x2を適応しています。

sageへの入力:

# Source関数でテキストファイルの内容を評価実行します
filename = DATA+"mystats.txt"
r('source("%s")' % filename)
# リストlの各要素に関数x2を適応する
r('l <- c(1, 2,  3)')
r('lapply(l, x2)')
[[1]]
[1] 1

[[2]]
[1] 4

[[3]]
[1] 27

Sageから変数(リスト)をRに渡す

SageとRとの連携で重要なポイントはSageの変数をどうやってRに渡すかです。

以下の例では、変数slに[1, 2, 3]のリストをセットし、これをr関数に渡しています。 このままですとrlに返されるRElementオブジェクトの名前がSagexxのように自動で 割り当てられてしまします。

そこで、name関数でRにおける変数名を指定します。

rl = r(sl).name('l')

説明でRの変数とSageの変数を混同しないようにRでの変数名をlとし、r関数の返した 値をrl変数にセットします。

出力結果から、r('l')で正しくslのリストがRに渡っていることが確認できます。 また、rlのタイプは、sage.interfaces.r.RElementであり、その値の出力結果は r('l')と同じであることも確認できます。

sageへの入力:

# Sageの変数(リスト)をRに渡す
sl = [1, 2, 3]
# RにSageの変数slを渡し、Rでの変数名をlとする
rl = r(sl).name('l')
print r('l')
print type(rl)
print rl
[1] 1 2 3
<class 'sage.interfaces.r.RElement'>
[1] 1 2 3

SageからマトリックスをRに渡す

リストの次にRでよく使われるのがマトリックスです。 例として、r.matrix関数を使って[1, 2, 3, 4]のリストから、2x2のマトリックスを作成します。 byrow=Trueとすることで、Sageと同じ行単位での配置を指定しています。 (RではFORTRANの影響で列単位で配列を保持しています)

sageへの入力:

# マトリックスの生成も同様に生成後に名前をつけて代入すればよい
m = r.matrix([1, 2, 3, 4], 2, 2, byrow=True).name('m'); m
     [,1] [,2]
[1,]    1    2
[2,]    3    4

Rに定義された変数mの値を出力すると、上記の出力と同じことであることが確認できます。

sageへの入力:

# rでも同じ変数名が定義される
r('m')
     [,1] [,2]
[1,]    1    2
[2,]    3    4

RのマトリックスからSageのマトリックスへの変換

次にRのマトリックスをSageのマトリックスに変換する方法を示します。

先に定義されたRのマトリックスmをsageobj関数を使ってSageのマトリックスに変換します。 以下の例では、r('m')で返されたRElementをsageobjでSageの変数smに代入し、 その値とタイプを確認しています。smは正しく変換され、smのタイプも sage.matrix.matrix_integer_dense.Matrix_integer_denseとなっていることが 確認できます。

sageへの入力:

# Rのマトリックス変数をsageの変数に変換する
print type(m)
sm = sageobj(m)
show(sm)
print type(sm)

out1.png

Sageのマトリックス変数からRのマトリックスへの変換

Sageの変数smからRのマトリックスに変換する場合には、listメソッドを使ってマトリックスsm をリストに変換し、smの行、sm列を使ってRのマトリックスに変換します。

sageへの入力:

# Sage => Rの場合には、listメソッドでマトリックスからリストに変換する
r.matrix(sm.list(), sm.nrows(), sm.ncols(), byrow=True)
     [,1] [,2]
[1,]    1    2
[2,]    3    4

文字列リストの変換

残念ながら、Sageの文字列リストは、そのままではRの文字列リストに変換されません。 そこで、文字列リストをstr関数を使って文字列に変換し、最初[と最後の]を取り除いて、 r('c(%s)'%文字列リスト)を使ってRの文字列リストに変換します。

sageへの入力:

# 文字列のリストの場合には、上記の方法では上手くいかない
ary = ["a", "b"]
ss = str(ary)[1:-1]; print ss # リストを文字列に変換して[、]を取り除く
rary = r('c(%s)'%ss).name('rary')
print rary # Rに変換した配列
sary = sageobj(rary)
print sary # sageに戻した配列
'a', 'b'
[1] "a" "b"
['a', 'b']

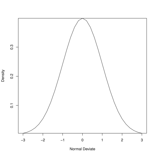
Rのプロット関数

Rのプロット関数を使う場合には、preGraphとpostGraphで挟むようにします。

sageへの入力:

# 正規分布をRインターフェースを使って表示
graph = preGraph("fig1.pdf")
r('x <- pretty(c(-3,3), 30)')
r('y <- dnorm(x)')
r('plot(x, y, type = "l", xlab = "Normal Deviate", ylab = "Density", yaxs = "i")')
postGraph(graph)

fig1.png

Rの関数を使ってSageでプロット

上記と同じことをRの関数dnormの値を使ってSageのplot関数でプロットした例を以下に示します。

sageへの入力:

# 同じグラフをRと連携して表示した例(計算にRの関数を使用)
x = var('x')
f = lambda x: N(r.dnorm(x))    # r.dnormを使ってRのdnorm関数を呼び出す
plot(f, [x, -3, 3], axes_labels=["Normal Deviate", "Density"])

sage0.png

r.plot関数を使ったプロット

次に、r.plotを使ったプロットの例を示します。X軸にage、Y軸にweightを表示します。 r.plotにX, Yにsageの変数age, weightを使った場合、軸ラベル名にsagexxのような 名前が表示されます。

sageへの入力:

# グラフ表示(軸ラベルが正しく表示されていない)
age = [1,3,5,2,11,9,3,9,12,3]
weight = [4.4,5.3,7.2,5.2,8.5,7.3,6.0,10.4,10.2,6.1]
graph = preGraph("fig2.pdf")
r.plot(age, weight)
postGraph(graph, fac=0.5)

fig2.png

変数名を付けてr.plotでプロット

age, weightにnameコマンドでRの変数名をセットすると、軸ラベルがage, weightと 表示されます。

sageへの入力:

# データのセット
age = r([1,3,5,2,11,9,3,9,12,3]).name('age')
weight = r([4.4,5.3,7.2,5.2,8.5,7.3,6.0,10.4,10.2,6.1]).name('weight')
# グラフ表示
graph = preGraph("fig3.pdf")
r.plot(age, weight)
postGraph(graph, fac=0.5)

fig3.png

plotのオプションを指定

Rのplot関数にタイトル等のオプションを指定する場合には、r関数を使って以下のように表示します。

sageへの入力:

# タイトル等グラフオプションを指定する場合には、r.plotではなくr関数を使用する
# 日本語は文字化けする(Windows版では、pdfでは日本語が表示できたが、pngの変換に失敗)
graph = preGraph("fig4.pdf")
r('par(family="Japan1Ryumin")')
r("plot(age, weight, main='Test plot')")
postGraph(graph, fac=0.5)

fig4.png

データファイルからの集計

Rの得意とする集計処理を以下のようなデータファイルを読み込み、 クロス集計を作成してみましょう。

sageへの入力:

# データファイル
printFile("Data.txt")
diabetes    status
Type1    Poor
Type2    Improved
Type1    Excellent
Type1    Poor

データファイルの読み込み

データファイルの読み込みは、Rのread.table関数を使用します。 header=Tを付けて、1行目がヘッダであり、 1列目がdiabetes、2行目がstatusと名前付けします。

sageへの入力:

# データファイルの読み込み
fileName = DATA + 'Data.txt' 
d = r("d<-read.table('%s', header=T)" %fileName) ; d
  diabetes    status
1    Type1      Poor
2    Type2  Improved
3    Type1 Excellent
4    Type1      Poor

クロス集計

クロス集計には、table関数を使用し、データセットdの変数、 diabetes, statusを指定します。

sageへの入力:

# クロス集計
r('table(d$diabetes, d$status)')
        Excellent Improved Poor
  Type1         1        0    2
  Type2         0        1    0

コメント

選択肢 投票
おもしろかった 0  
そうでもない 0  
わかりずらい 0  

皆様のご意見、ご希望をお待ちしております。


(Input image string)

トップ   新規 一覧 単語検索 最終更新   ヘルプ   最終更新のRSS
SmartDoc